Forming Ideas
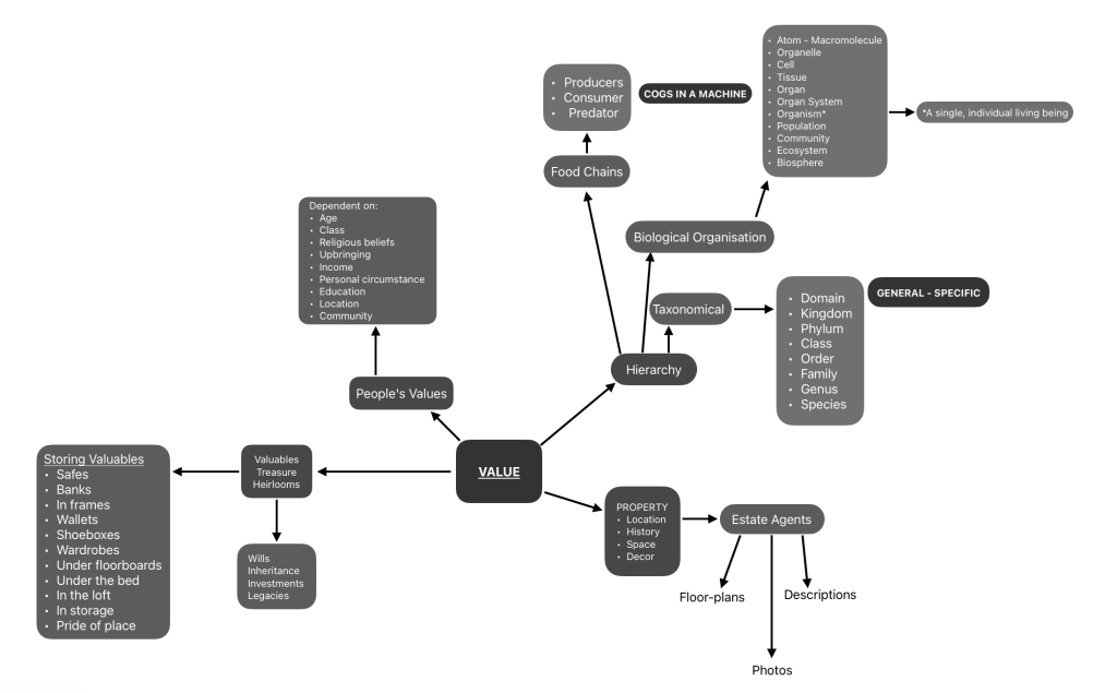
To get some initial ideas down in front of me I started in my typical way – with a mind-map, this time of associations I hold with the word ‘value’. I often find this the easiest way to branch out with new ideas and establish my own interests and existing knowledge on the chosen topic or context.

Creating my Website
My first Unit 1 hand-in was primarily paper-based as I hand wrote all of my notes into my sketchbook. On reflection, although this was satisfying to be able to see laid out in front of me – it was quite time consuming drafting & then writing up all I had to say.
In addition, I have ultimately decided to create a website for my current & upcoming submissions, based on an environmental effort I wish to make to use less paper.
I can often find it difficult to keep on top of ideas as a lot of the time thoughts feel to come very fast, and in large quantities of ‘maybe I could’ type-thinking. This can be great for expressing multiple ideas, however, can be challenging when I am trying to complete projects for assignments. I regularly get distracted by new, multiple ideas, and forget smaller tasks that will build toward my final submissions. I usually end up with multiple to-do lists, and mind-maps of ideas and tasks linked to them. Despite all of my many efforts, sometimes ideas don’t come to fruition. Whilst this can feel overwhelming, and at times disappointing, I think it’s important for me to distinguish between ideas, and narrow down options by working on the ideas that spark the most excitement in me. Usually these are projects that involve other people, or focus on a social context.
As I managed to experiment with a few different mediums & ideas for this assignment, I have chosen to present each project as a different page/ section of my website.
The Projects
Please click on a tile below to see the project behind it!
Planning
From Unit 1 of the FAD course, I have established that ways in which ideas come to me are many, and that there are various ways for me to feel I’m able to keep on top of them. Methods that I have discovered can really aid my process include utilising my iPhone’s Cloud Apps features – so that I am able to keep accessing things on the go, or no matter where I am. Another is to keep a brief, daily log of my activity – this I struggled with a bit more on this assignment, however know from my work on my first hand-in that this helped me to remember information and research references that later influenced my work and submission notes.


Despite, at times, feeling a little overwhelmed by the mass of exciting, differing, ideas I have had based on the assignment brief ‘value’, I believe I have shown my keenness to create. I have also proved to myself that a definite interest of mine is other people – this isn’t actually news to me, however think it’s important to remember that social context is very much a driving force for most of my work. I have a lot of enthusiasm for exploration of new ideas and have enjoyed all of the projects undertaken for this Unit. I am excited to progress with my ideas, be it later on this course, or life in general.



